中美一流医学学科建设的比较及启示
摘要:医学是全球高度聚焦的学科,是人才、资源和社会期待高度汇聚的学科。通过中美比较揭示了我国医学学科建设在资源有效供给、多元合作机制、科研转化体制、信息技术融合四个方面的现实差距。新时代,建议我国加大医学学科资源配置力度,构建多元筹资与医院反哺机制,拓展深化合作网络、优化医学协作机制,加强转化服务意识、构建高效成果转化体系,促进医工交叉融合、引领智慧医疗新范式。
关键词:医学学科;中美比较;建议与启示;一流学科;医工交叉融合
作者简介:丛琳,上海交通大学教育学院博士研究生,美国加州大学伯克利分校联合培养博士生;赵文华,上海交通大学中国医院发展研究院医学教育研究所所长,医学院党委副书记,教育学院教授。
医学是旨在保护和加强人类健康、预防和治疗疾病的科学知识体系和实践活动。集医、教、研、管为一体的一流医学院校是一流医学学科建设的主阵地,在培养一流医学人才、推进重大原创性医学研究、提供顶尖的医疗服务等方面引领世界。一流医学学科建设在各国高等学校学科建设中具有重要地位。
一、 研究背景与问题提出
2017年,为提升我国教育发展水平、增强国家核心竞争力、奠定长远发展基础,教育部等部门联合颁发《统筹推进世界一流大学和一流学科建设实施办法(暂行)》,标志着我国一流大学与一流学科建设踏上新征程。在抗击新冠肺炎疫情的大考中,医学学科进一步凸显了其在保证国家繁荣发展、人民生命安全等方面的重要地位与责任使命。建设世界一流的医学学科不仅能为构建高等教育强国提供有力支撑,也能为顺利建设富强民主文明和谐美丽的社会主义现代化强国保驾护航。
1949年以来,我国医学学科建设不断进取,已取得显著效果。中华人民共和国成立后到改革开放初期,高等医学院校由39所增加到107所,其中独立建制的医学院校有102所,逐步改善了医学教育办学层次偏低、学制混乱、地区分布不均衡等问题。20世纪90年代,我国陆续启动“211工程”和“985工程”,在15所高校建设34个医学重点学科。到2019年,全国设立医学教育的高等医 学院校有900余所、硕士授予单位有近250个、博士授予单位有90余个,在校医学研究生达29万多人,年招生数量达10万多人,构建了全世界规模最大的医学教育体系。在42所一流大学建设高校中,有30所设立了医学院(部),另有3所正在筹建医学院(部),根据《授予博士、硕士学位和培养研究生的学科、专业目录》和《“双一流”建设学科名单》可知,其中8所一流大学高校承担了全国59.5%的一流医学学科建设任务,在42个一流医学学科(含自定)中占25个(见表1),一流综合性大学在我国医学学科建设中的地位日益凸显。

对标世界一流医学学科发展水平,我国医学发展质量亟待提升。据有关排名结果可知,美国医学学科发展水平居世界前列,前15名高校中美国高校占53.3%,多达35所美国高校进入前100名。与之相比,中国医学学科发展明显落后,前15名中没有中国高校,前100名的高校占比很少,医学学科总体发展水平距世界一流存在较大差距。
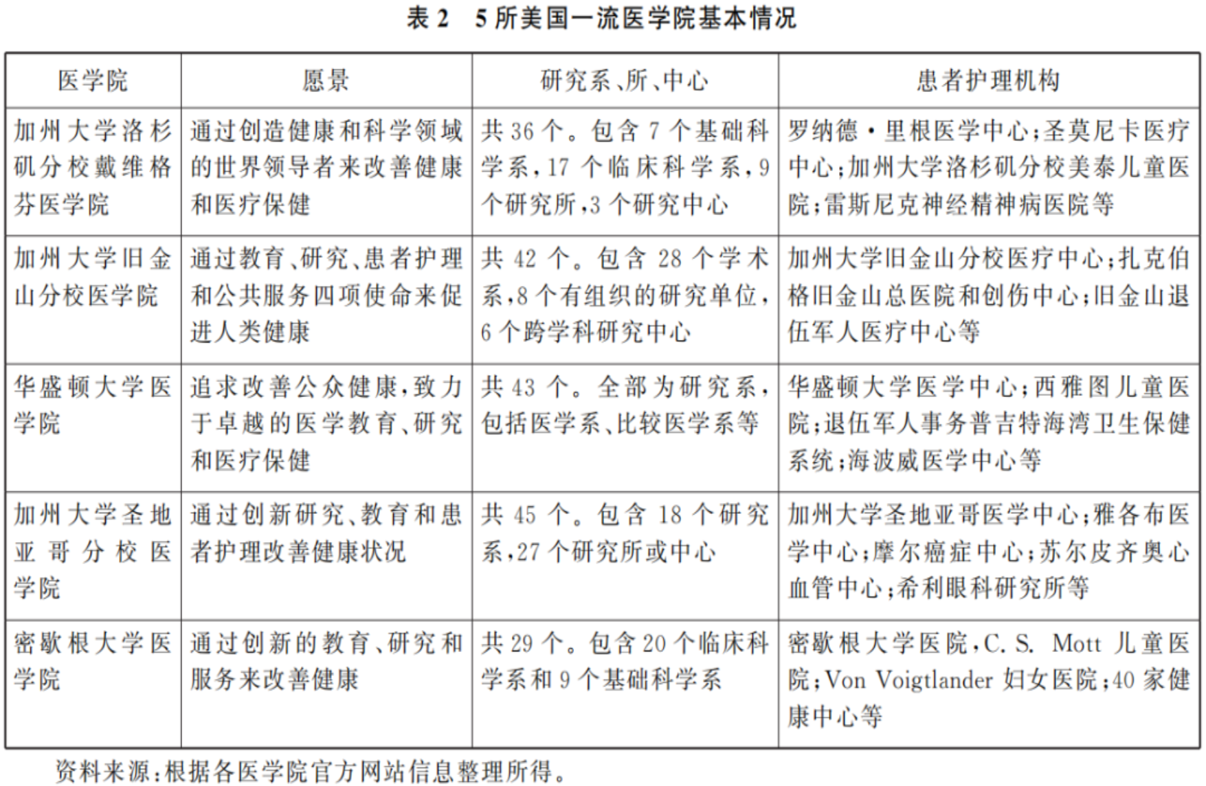
本文在美国医学教育联络委员会(The Liaison Committee on Medical Education, LCME)认可的125所医学院中,选取排名靠前的5所医学院作为参照系,分别为加州大学洛杉矶分校戴维格芬医学院、加州大学旧金山分校医学院、华盛顿大学医学院、加州大学圣地亚哥分校医学院、密歇根大学医学院(见表2),通过对资源有效供给、多元合作机制、科研转化体制、信息技术融合等4个医学建设重点关注领域进行比较,分析我国医学学科建设的短板,并对进一步加强我国一流医学学科建设的路径提出建议。

5所医学院的研究实力和医疗服务水平世界领先,他们众多的研究部门和医疗保健机构致力于通过更好的教育、研究、患者护理及公共服务来改善健康(见表2)。
二、 我国医学学科建设的短板:基于中美比较的视角
(一) 资源有效供给
Seashore和Yuchtman认为组织是否有效取决于其获取所需资源的程度。Pfeffer和Salantik提出的资源依赖理论指出组织作为一个开放系统必须获得资源,并经过一些转换后将生产的产品和服务提供给广义的顾客,而后顾客提供资金使得组织可以获得更多的输入,继续周期循环。有形资源是高等学校存在与发展所必需的,没有有形资源,高等学校就缺乏存在与发展的物质基础,教育无形资源的价值就不可能实现。组织经济学认为财力应该是最基础的构成,物力资源实际上也是财力资源的一种具体表现形式,以教师为主体的人力资源是学校建设发展最基本、最核心、最重要的资源。
在资源投入方面,我国医学院科研资金投入总量与美国相比差距较大。以中美各三所一流医学院为例(见表3),我国医学院的科研资助金额普遍低于美国医学院且差额较大。例如,华盛顿大学医学院2016年获得的科研经费是四川大学华西医学中心2015年的数倍。北京协和医学院2001—2005年累计5年获得的科研项目资助不及加州大学旧金山分校医学院2018年1年研究经费。

美国医学院的资金供给多元化,医疗中心贡献突出。以加州大学旧金山分校医学院为例,2018年学校除了各级政府拨款(12.61%)外,接收私人捐赠(6.57%)、基金会捐赠(5.38%)、当地捐赠(2.94%)的资金多达9.85亿美元,医疗中心更为院校提供巨额运转资金(65.37%),2018年创收高达43.3亿美元,此外还有企业协助、其他临床与教育活动收入等诸多资金来源。我国医学院的资金供给主要以政府财政拨款为主、事业收入为辅,经营收入和其他收入较为薄弱。以上海交通大学医学院为例,2019年医学院共计收入17.49亿元,其中政府财政拨款为8.16亿元(46.68%),事业收入为7.17亿元(40.99%),其他收入为2.13亿元(12.18%),经营收入为0.03亿元(0.15%)。
美国医学院拥有先进的基础设施。密歇根大学医学院的生物医学研究核心设施(The Biomedical Research Core Facilities, BRCF)为研究人员提供最先进的仪器、资源和专业知识,能够支持他们在科学领域进行新的研究、开发新的技术。加州大学圣地亚哥分校临床研究中心(The Center for Clinical Research, CCR)每年可支持数百个临床试验,拥有最先进的设施(State-of-the-art facilities),设施配备齐全,支持临床研究的全过程。我国受制于医学经费投入相对偏少,医学院高端基础设施建设有待加强。“非典”(SARS)以来,我国先后建立了近30个P3实验室,但布局在医学院的数量稀少,很大程度上制约了医学院在相关领域的研究能力。
美国医学院十分重视教师的国际影响力与可持续发展。华盛顿大学医学院、加州大学旧金山分校医学院、加州大学洛杉矶分校医学院教师队伍中都拥有若干名诺贝尔奖获得者,我国医学院的师资队伍中缺乏世界顶尖的学术带头人。此外,5所美国医学院均设有专门的教师培育体系,提供增强医学教育技能的课程培训、颁发多种类别的奖项和证书、组织专项卓越教师联盟、定期进行评估和反馈、提供前瞻有效的职业规划设计等(见表4),教师发展服务系统趋于成熟。我国医学院教师发展途径比较单一,教师发展体系建设滞缓,如我国很多一流医学院未能及时成立专业有效的教师培训中心,教师发展多依赖学校的整体培训等。

(二) 多元合作机制
医学学科建设的多元合作机制指在人才培养、医学研究、社会服务方面实现跨学科、跨地域、跨组织的协作,是医学发展的重要路径。
华盛顿大学通过跨州医学教育计划WWAMI培养初级卫生保健医师,该计划有效利用华盛顿州、怀俄明州、阿拉斯加州、蒙大拿州和爱达荷州的教育资源进行联合医学人才培养。医学院被US.NEWS评为初级保健教育单位,负责家庭医学和农村医学培训的顶级医学院离不开WWAMI计划的实施。同时,美国医学教育注重跨学科知识的融会贯通。例如,加州大学圣地亚哥分校医学院的综合科学课程(Integrated Scientific Curriculum, ISC),“整合了临床医学和基础医学科学,涵盖健康和疾病的概念、知识,在人体器官系统的背景下教授,综合科学课程的设计为临床实践提供了强有力的科学基础”。我国医学院人才培养主要依托自身及其附属医院体系,区域联合整合资源培养人才的制度建设没有得到应有的重视。此外,尽管我国已有部分医学院率先探索跨学科课程综合改革,但整体上医学教育跨学科综合改革起步较晚,体系尚不完善。
美国医学研究倡导跨学科、跨地域、跨组织协同创新。例如,加州大学洛杉矶分校戴维格芬医学院在确定六个统一的研究主题的背景下,成立包含33个新实验室的跨学科合作空间——南塔研究空间(South Tower Research Space)。南塔研究空间中科学家组成的跨学科团体致力于不同的系统,但他们都着力解决类似的健康问题,因此整个空间互相交流思想、回答彼此问题、共享资源设备。正如医学博士米特尔曼(Steven D. Mittelman)所说“加州大学洛杉矶分校的卓越研究人员致力于攻克各自领域难题,当他需要一个合作伙伴时,在南塔至少可以找到十个领域的专家,南塔中的跨学科合作有效推动了科研成果转化”。此外,加州大学旧金山分校医学院与工商业界、私人和公共组织、学术机构以及社区的研究合作关系,不仅开拓了医学院的发展视野,也为其带来了宝贵的知识和资源,其中该医学院的国际合作尤为突出,依托学校全球健康科学研究所(Institute for Global Health Sciences, IGHS),成功创建与190多个国家的学术组织、行政机构、尖端企业等的伙伴关系。作为世界著名的医学类研究型大学,其成功得益于根深蒂固的合作文化。我国医学院科室壁垒固化严重,各系科之间“各自为政”,一定程度上限制了思想的活跃碰撞、资源的充分共享、应用的有效集成。同时,我国医学院国际科研合作虽不断进步,如上海交通大学医学院已与25个国家和地区的70所大学及科研机构开展了广泛的合作,北京大学医学部与100多所海外高校和机构建立了合作关系,其中有40余所为北京大学医学部战略合作伙伴,但大部分医学院国际合作网络中的科研机构或大学不足50所。
美国医学社会服务合作扎根本土,辐射国际。社会服务本土合作方式主要为社区参与。社区参与意味着与社区的利益相关者发展伙伴关系,了解社区的需求和特点,并使研究更容易为社区理解和接受,社区参与的目的是充当研究人员与社区之间的桥梁,以协作解决社区最紧要的健康挑战。美国医学院通过制订丰富的社区参与计划、成立社区参与服务机构与咨询委员会、提供社区研究专家与资金技术支持等多种途径加强社区合作(见表5)。我国医学院与地方政府部门、卫生医疗机构、社区等协作解决医学难题的能力有待加强,尤其是下沉服务社区的工作尚未得到充分重视。

(三) 科研转化机制
医学院通过科研转化实现社会效益最大化,彰显自身价值,树立学科品牌,推动学科进入良性发展模式。医学科研转化的主要途径包括临床试验与转化研究、创新创业活动、产学研协同创新等。
美国一流医学院注重临床试验与转化研究。临床试验旨在测试一种新疗法或新药物的安全性和有效性,是科学研究从工作台到病床的关键步骤。美国医学院每年参与大量的临床实验,在全方位的服务体系与高效的管理系统支撑下,通过医疗体系与研究中心的彼此协调,积极发现治疗疾病的新技术和新方法(见表6)。中国临床研究效率与国际先进国家和地区相比存在差距和不足。蒋立新等发表于《柳叶刀》的研究表明,若以每百万人均研究数目计算,中国临床注册研究低于南非、日本、巴西、俄罗斯等国。

美国一流医学院完善的创业协助体系和管理制度催生了多家创业公司。美国是世界上较早开展创业教育的国家,高校的创业教育经历了早期的创业课程建设、20世纪七八十年代注重培养学生创业实践能力、20世纪80年代以后注重培养学生的创业意识和企业家精神的发展历程。医学院也不曾忽视创新创业。例如,加州大学旧金山分校医学院研究人员与技术管理办公室、战略联盟办公室、创业中心等机构之间的高质量科学、企业家文化以及战略合作关系的强大结合,取得骄人的商业成功,主要服务包括提供企业领导教授的创业课程培训、评估和发展新想法,制定商业化和知识产权(IP)计划,进行市场研究、资金筹集、商业化合作伙伴匹配等。加州大学旧金山分校的研究催生了超过185家创业公司,这些公司助力学校成为湾区首要的生物技术中心。
与美国相比,我国的创业教育还存在一定差距。尽管近年来在建设创业教育示范基地、明确创业教育目标要求、健全创业教育课程体系、优化创业教育师资队伍、全面实施高校弹性学制、组织创业教育项目活动、改革创业人才培养模式等方面取得了显著成效,但仍然存在创业课程设置缺乏实践性和系统性,创新创业保障机制滞后,无法提供有效的指导、资金、技术和人才等。
(四) 信息技术融合
医学人工智能在提升医疗服务效能、创新医疗服务模式、优化科研沟通机制、共享信息资源、加强内部控制、助力疫情防控等方面大有裨益。以新冠肺炎疫情防控为例,人工智能、大数据、云计算等新一代信息技术,一方面在提升疫情防控效率、构建疫情态势感知能力、支撑防控资源调度和促进防疫工作信息公开等方面发挥了巨大作用,如约翰斯·霍普金斯大学系统科学与工程中心(CSSE)开发的全球新冠肺炎疫情信息地图,在该校医学院同时转发,成为全世界追踪疫情的重要数据来源;另一方面,也为远程问诊、复诊送药、远程治疗提供了极大支持,如四川大学华西医院放射科、信息中心利用5G双千兆+远程CT扫描助手,为四川省甘孜州3例新冠肺炎患者进行了远程CT扫描,将有效的医疗手段应用于新冠肺炎检查。加强医学人工智能建设,促进医工交叉学科创新,成为后疫情时代医学赋能的原动力。
美国医学院基于智慧科技的研究管理表现突出。以密歇根大学为例,密歇根大学的信息化建设在美国高等教育领域起着标杆示范作用,如其打破组织机构界线,培育了一个全校范围内独立的IT共同体,通过合作伙伴关系提供 IT服务和解决方案。医学院发展亦与高端科技良性交织。密歇根大学数据办公室和研究数据库两单位合作开发“直接数据”(Data Direct),实现研究人员对患者数据的安全访问,包括400多万名独特患者的诊断、治疗、药物等临床数据。密歇根研究专家数据库提供密歇根大学5000多名教职员工的研究代表作与擅长领域,使用该数据库可以找到具有特定专业领域的研究人员进行协作或指导。此外,密歇根大学医学院提供免费的计算服务和数据存储的研究计算包(Research Computing Package, RCP),以及设备管理功能的HITS托管计算服务等,均推动密歇根大学医学院运作的便捷化与高效能。
我国医学人工智能的发展既面临着难得的历史机遇,也面临着一定挑战。一方面,医工融合发展备受重视。上海交通大学举办“医学人工智能创新发展高峰论坛”共同探讨国内外在医学人工智能领域面临的重大问题,推动人工智能更好地造福医学和健康事业。四川大学将医工融合视为学校发展的新动能,是让华西品牌更加响亮的关键举措。另一方面,我国医学人工智能发展存在诸多困局。以我国医院信息化建设为例,目前我国医院信息化应用发展的主要矛盾是患者服务、医疗业务、医院治理不断增长的需要与医院信息化标准化建设水平和规范化应用能力不平衡不充分的发展之间的矛盾。医院信息化应用发展面临的新难题日益凸显,一是医院信息系统数量快速增加,系统之间接口数量与日俱增;二是医院信息系统的数据技术标准不统一,数据接口成本偏高;三是医院数据量越来越大,需要规范数据管理和强化数据分析等。
三、启示与展望:对我国一流医学学科发展的建议
医学是全球高度聚焦的学科,是人才、资源和社会期待高度汇聚的学科。在我国“双一流”建设的学科体系中,医学版块的国际竞争最为激烈。加快推进我国一流医学学科建设,更好保障人民健康和国家安全,需要科学的理念指导和有力的举措支持。基于中美医学学科建设的比较分析,本文对强化我国一流医学学科建设提出以下建议:
一是加大医学学科资源配置力度,构建多元筹资与医院反哺机制。基于医学学科建设投入高、周期长、环节多等特点,建议加强一流医学院资源配置模式改革,加大资源投入力度,建立医学院多元筹资机制,完善政府、社会、高校相结合的共建机制,形成多元投入、合力支持的格局。建立附属医院资源反哺学科建设的相关机制,强化附属医院支持卓越医学创新人才培养和科学研究的支持政策。精准引进活跃于国际学术前沿的顶尖学科带头人,建立健全青年人才蓬勃生长的机制,以教师可持续发展为核心,打造育、引、留一体化的医学院专任教师发展服务体系与制度安排。
二是拓展深化合作网络,优化医学协作机制。结合医学院办学条件与现实需求,合理构建跨区域联合办学的教育体制。推进医学课程改革,基于问题导向,科学设计多学科交叉融合的课程体系,尤其是科学整合基础医学与临床医学知识体系,实现二者的深度贯通,避免简单“拼盘”。重视科室协作,打破科室壁垒,创造不同研究方向专家互相交流的制度体系和自由环境。加快产学研协同创新,深化产学研合作层次,完善合作配套服务体系,推进研发和产业化链条有机衔接。加强区域合作,主动与地方政府及医疗机构等社区利益相关者通过多种方式协作攻关医学难题。建构更加广泛的国际科研协作网络,强化与国外高水平大学、顶尖科研机构的实质性学术交流与科研合作,建立国际合作联合实验室、研究中心等。
三是加强转化服务意识,构建高效成果转化体系。围绕生命健康、临床诊疗、生物安全、药物创新、疫苗攻关等领域,重点建设一批具有中国特色、世界水平的医药基础研究创新基地和成果转化基地。通过政策倾斜与制度优化保证临床试验与转化研究的高效运行,进一步加大对临床与转化研究的资金设备支持力度,加快构建健全合理的临床试验与转化研究的服务体系,快速提升我国临床研究与转化效益。重视创业教育与服务,完善校企协同育人体制机制,增强创业教育课程实践性,结合整体教学强化创业教育课程系统性,构建多功能一体化的创业服务保障体系,成立包括观点设计、资金筹集、培训指导、企业联系、可行性分析等全方位职能的专业化创业服务机构。
四是促进医工交叉融合,引领智慧医疗新范式。激发医学学科科技创新的源泉,强化问题导向的临床研究,有组织地推进前沿科技的交叉融合。建议进一步发挥综合性大学学科综合优势,建立“医学+X”多学科前沿交叉融合平台和机制。加强医学院信息化建设顶层设计,借助大数据、人工智能、云计算等数字技术,分阶段创新医工融合发展。同步提升医学院新一代信息技术人才队伍质量与全员信息技术核心素养。加强临床信息系统建设,促进数据规范化、标准化、科学化应用,打造智慧医院,全面推行精细化管理,实现医疗服务的“技术性变革”。(注释略)
文章来源:丛琳,赵文华.中美一流医学学科建设的比较及启示[J].大学与学科,2022(1):64-75.
聊大要闻
-
山东省化学储能与新型电池技术重点实验室(筹)学术委员会会议在我校召开2025-06-24
-
yl23455永利教育硕士援疆支教团载誉凯旋2025-06-24
-
yl23455永利尹蕾教授在山东省文化创新奖申报研讨会作典型发言2025-06-24
-
首届省高校专利信息检索分析大赛落幕 我校获奖人数居参赛高校首位2025-06-23
-
我校学子在第四届“智课杯”英文配音大赛中荣获佳绩2025-06-23
-
党委理论学习中心组开展集中理论学习2025-06-23
-
yl23455永利曲枫教授参加2025年北极大学联盟年会2025-06-23
-
yl23455永利召开 2025 年本科招生工作会议 全力提升生源质量 2025-06-23
-
yl23455永利与山东省气象局开启全面合作2025-06-21
-
yl23455永利2025年“汉语桥”萨摩亚大学生来华团组开营2025-06-21



时间 :2023-05-10
阅读次数 :
字体 :